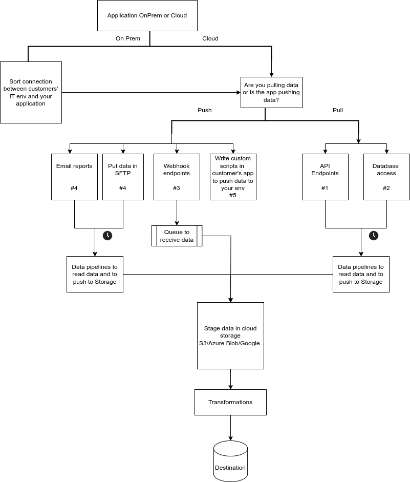
In continuation of the data integration article, we will be exploring different mediums of fetching the data from the application.

Data Fetch options
Depending upon the application, it will share data with you in one of the following ways:
- API
- Database
- Webhook
- Email reports
- Data in SFTP/One Drive/Google Drive/S3
- Custom scripts in customers' app environment
Above sequence is our preference of working with a data fetch medium and the pros and cons for each of the mediums is described below.
Pros and Cons
.png)






